
關于煙臺寶梓建筑機械有限公司侵犯山東金道成機械有限公司專利權的判決
發布日期:2023/12/18 8:02:28 信息來源:網站原創
  
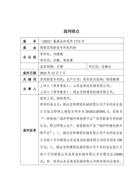
    山東金道成機械有限公司于2021年11月26日立案起訴煙臺寶梓建筑機械有限公司侵犯“鍋爐爐膛檢修升降平臺”的專利權一案,經過一審、二審法院2年零11天的審查,于2023年12月07日,中華人民共和國最高人民法院做出(2022)最高法知民終1774號的終審判決:
一、煙臺寶梓建筑機械有限公司于本判決生效之日起立即停止侵犯專利號為 201621307091.4、名稱為 “一種熱電廠鍋爐爐膛升降檢修平臺”實用新型專利權的行為,即立即停止生產、銷售侵權產品“鍋爐爐膛檢修升降平臺” ;
二、煙臺寶梓建筑機械有限公司于本判決生效之日起十日內賠償山東金道成機械有限公司經濟損失100萬元;
三、煙臺寶梓建筑機械有限公司于本判決生效之日起十日內賠償山東金道成機械有限公司合理支出 25000元。
   這次與不法公司進行的專利侵權維權過程,歷時兩年,再次見證了中國法官秉公辦案的公正性、客觀性,充分體現了我國法律的神圣權威不可冒犯。為下一步對其他幾家侵權公司進行維權訴訟,直接提供了有力、有效的維權模式。











